Title
网站首页
信息公开
机构设置
工作职能
领导信息
学校领导
联系方式
应急管理
采购信息
行业性政策法规
内部规章制度
重大事项
办事指南
便民服务电话
招生管理
财务信息
经费管理
教学科研
学籍管理
校园新闻
校园快讯
通知公告
教学科研
教学动态
科研动态
教师培训
党建专题
学校党支部
学校团委
学校工会
红烛先锋
德育建设
德育动态
家校共育
心理健康
师生风采
教师风采
学生风采
校长信箱
书香校园
图书馆
校本资源
书香校园
信息公开
机构设置
工作职能
领导信息
学校领导
联系方式
应急管理
采购信息
行业性政策法规
内部规章制度
重大事项
办事指南
便民服务电话
招生管理
财务信息
经费管理
教学科研
学籍管理
首页
>
寿光现代明德学校
>
信息公开
>
采购信息
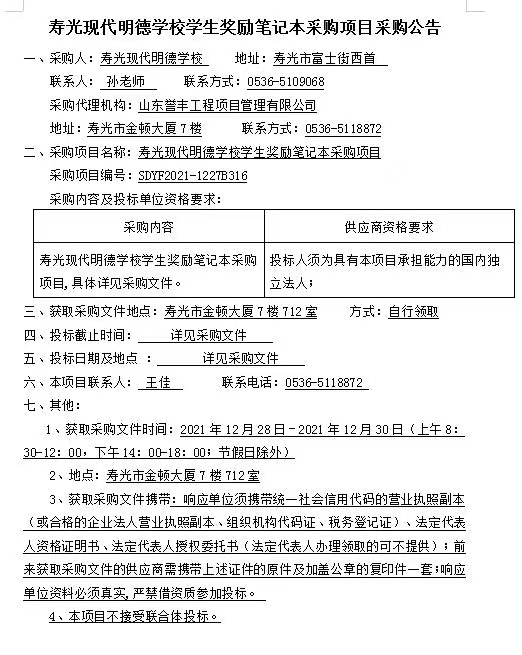
寿光现代明德学校学生将利用纸质笔记本采购项目
来源:本站原创 发布时间:2022-05-11
本项目已在中国招投标公共服务平台面向全国公开招标公示,并完成招投标工作。
附件下载:
上一篇:
寿光现代明德学校教师冲锋衣采购项目
分享按钮
下一篇:
寿光现代明德学校宿舍监控分离改造工程...